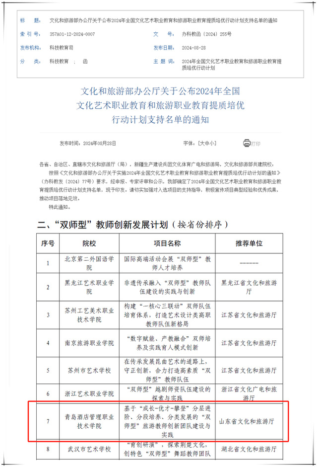
本网讯(文旅学院 杨栋)8月28日,文化和旅游部公布了2024年全国文化艺术职业教育和旅游职业教育提质培优行动计划支持名单,由必赢官网文旅学院提报的《基于“成长-优才-攀登”分层进阶、分段培养、分类发展的“双师型”旅游教师创新团队建设与实践》项目入选本年度“双师型”教师创新发展计划。

全国文化艺术职业教育和旅游职业教育提质培优行动计划是文化和旅游部设立的行业人才培养专项,设置学生实践引领计划、“双师型”教师创新发展计划、专业研究生科研攻关计划等三类项目,旨在推进文化艺术职业教育和旅游职业教育优化类型定位、产教融合、科教融汇,加快构建与行业产业一体化发展的现代职业教育体系,提高行业人才培养的适应性和技术技能水平。
本项目围绕文旅学院的新教师“成长计划”、中青年教师“优才计划”和大师名师“攀登计划”三个教师培养工程,科学构建了“分层进阶、分段培养、分类发展”培养体系,探索旅游类专业“双师型”教师培养新模式,通过分层、分段、分类设计认定标准,激发教师内生动力,引领教师个性化成长,适应教师不同阶段专业发展和成长的多维需要,满足教师团队结构化建设需求,实现旅游教师创新团队的精准培育。
文旅学院将通过此次项目立项,切实加强旅游类“双师型”教师创新团队发展规划的建设,为教师专业发展赋能搭建平台,积极凝练典型经验和优秀成果,推动项目落实落地见效,形成可推广、可复制的经验和模式。
(通讯员:周海磊 审稿:王健 责任编辑:周晓莉 来稿日期:8月29日)

