关于2024年“五一”劳动节放假的通知

作者: 时间:2024-04-16 点击数:

校属各单位:

根据国务院办公厅通知精神,结合Ky开元工作实际,现将2024年“五一”劳动节放假相关事宜通知如下:

5月1日(星期三)至5月5日(星期日)放假,共5天。

4月28日(星期日)上班,补5月2日(星期四)的课;5月11日(星期六)上班,补5月3日(星期五)的课。

节假日期间,各单位要妥善安排好值班值守,做好安全保卫工作,遇有重大突发事件,要按规定及时报告并妥善处置,确保全校师生祥和平安度过节日假期。

附件:1.夏季作息时间表(5月1日起执行)

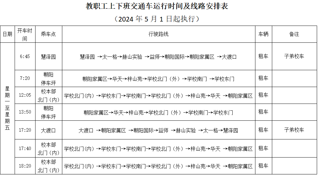
2.教职工上下班交通车运行时间及线路安排表

                                                                                                                                         党政办公室

                                                                                                                                      2024年4月16日



 

地址:湖南省益阳市迎宾东路518号

Ky开元集团版权所有 Copyright © :Hunan City University