ENG
城院新闻 首页 > 城院新闻 > 正文
本科教育教学风采展示‖体育学院:多措并举促实效,协同并进谋发展
时间:2024-10-10   来源:体育学院   点击数:

——共力推动体育学院教育教学工作高质量发展

 

体育学院源起于1973年益阳师训班,至今已有51年办学历史。现有体育教育和社会体育指导与管理两个省级一流本科专业,“体育人文社会学”为湖南省“十二五”重点建设学科,“体育学”为湖南省“双一流”应用特色学科,建有10余个省级学科专业平台。现有教职工58人,其中教授7人,副教授14人,博士(含在读)12人,兼职硕士生导师5人,学院坚持创新“外引+内培”的“双轨制”师资队伍建设模式,建设了一批“双师型”教师队伍。学院重视内涵建设、平台打造,始终秉持“学科立院,科研促教;产出导向,立德树人;勇于担当,服务社会”的办学理念,立足湖南省,面向全国,对接体育强国建设与社会发展重大需求,探索“按需定向”应用型人才培养新模式,以培养综合素质高、实践能力强、专业突出,具有创新精神的体育应用型专业人才为目标,以强化复合型人才培养体系建设为抓手,逐步推进本科教育教学改革,努力提高体育课程的教育教学质量,不断提升学院人才培养质量和水平。

一、以学科立院为根本,强化科教融合之效

教学是立院之本,科研是强院之路,科教融合有助于提升人才培养质量。学科发展是确立学术地位之根,是造就人才梯队之基,是引领行业发展之道。体育学院领导班子深知学科建设的意义和重要性,在日常教学中,着力找到教学与科研的最佳契合点,用教学促进科研,科研反哺教学,致力于通过推动教学与科研的协同发展,实现教学与科研的良性互动。学院依托国家社科基金项目,湖南省教改项目的科研成果和多类省级特色科研专业平台,构建了以职业素养提升、人才质量提高为导向的体育专业教学改革与课程体系以及多学科支撑的实践体系,实现了从理论到实践,再从实践回归理论的有机融合。

(一)学科平台筑基助推科教深度融合。

依托优势学科和特色研究方向,建设高水平的科研、专业平台,为科研工作和人才培养提供有力支撑。学院现建有湖南省普通高等学校“双一流”应用特色学科--体育学;湖南省普通高等学校重点学科--体育人文社会学、湖南省普通高等学校一流本科专业、重点专业和特色专业--社会体育指导与管理专业;湖南省普通高等学校一流本科专业--体育教育专业和社会体育指导与管理专业等一批高水平学科专业平台与研究基地,在省内同类高校间处于领先水平。科研专业平台的建设不仅有助于提升学院师生的科研实力和创新能力,还可以为学生提供更多的实践机会和实验条件,促进科教融合的实现。

二)科研项目领航,引导教学实践创新

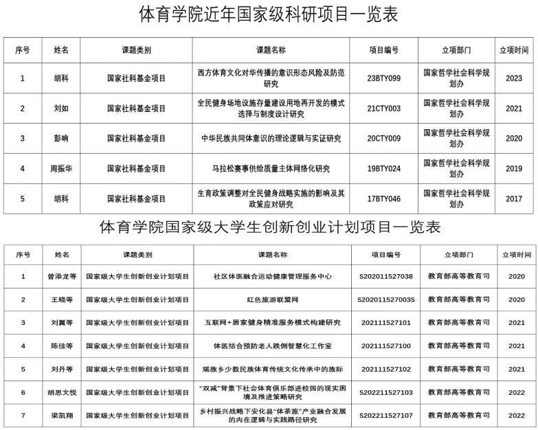
鼓励教师在教学中发现科研问题,引导学生参与科研项目,将教学过程与科研过程相结合。通过科研项目,让学生亲身体验科研过程,培养他们的创新思维和实践能力。近五年学院教师承担国家社科基金7项(立项数位居省内第四),省部级科研项目近50项,纵向项目80余项。指导国家级大学生创新创业计划项目7项,指导省级大学生创新创业计划项目9项。

三)成果资源转化丰富教学知识宝库。

鼓励和支持教师将最新的科研成果、研究案例引入课堂教学,更新教学内容和课程体系,保持教学内容前沿性和实用性,使学生能够及时掌握行业前沿知识,增强创新能力和实践能力。学院教师在CSSCI、SSCI、SCI等各类学术期刊发表论文100余篇,出版专著教材10余部;获批发明专利30余项。同时,编写或更新教材、教辅资料,将科研成果系统化地呈现给学生,提升教学质量。这种方式有助于缩短理论与实践之间的距离,使学生更好地适应未来的职业发展。

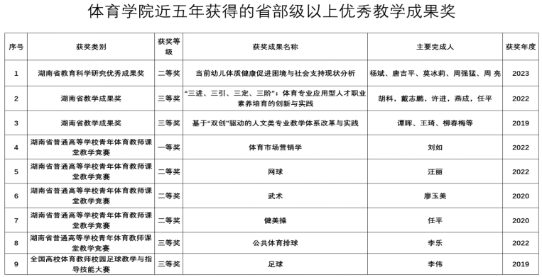
四)教学获奖添彩,助力人才培养质量。

注重教学成果奖的培育,在教学成果奖培育过程中,学院教师拓宽了视野,增进了了解,深化了合作,共同推动教育教学改革和人才培养质量提升;同时通过青年教师导师制,充分发挥优秀教师“传、帮、带”作用,通过导师言传身教,提高了青年教师的思想政治素质、教育教学水平和综合业务素质,使青年教师树立良好的师德风范,形成严谨的治学态度和扎实的工作作风,尽快适应高校教育教学工作,成长为“四有”好教师,推动学院内涵式发展。

二、以产出导向为核心,提升人才培养质量

贯彻落实以产出成果为导向的教育理念,关键是要坚持以学生为中心,强调提升学生的实际能力和知识水平,关注学生在学校教育过程中获得的具体收获和成果,关注学生的全面发展,引导和帮助学生成长成才。

一)德育与素养并重,以学生发展为中心反向设计培养方案

坚持“学生为中心、产出为导向”原则,从“社会需要何种人才?学生需要具备何种能力?毕业应该达到何种要求?”为出发点,按需定向设计培养方案,制定课程体系,构建基于产出导向的人才培养方案;紧密结合健康中国、新型城镇化背景下社会体育和中小学体育教育的人才需求,服务地方与区域体育行业与产业发展,培养在社会体育指导、体育教学等领域具备较高体育专业素养与技能、具有较强实践能力与创新能力的高素质应用型体育专门人才。为提高学生综合素养,提升实践能力,学院在2021版培养方案修改中,提高了实践教学课时比例,形成以专业实验(运动解剖实验、运动生理实验、专业实验)、专业实习(训)(劳动、社会调查、社会实践与志愿服务、基础体能测试、体育教学能力测试、专业见习、教育实习)、毕业论文(设计)为主线,以教师课题团队参与、挑战杯、大学生创新创业训练计划项目、社会实践等为拓展的实践课程培养体系,增加学科综合性实验、开放性实验、大学生科研素养训练等,创新专业实习、见习、实训模式,实现实践课程多元化、多样化。

推进实现思政教育、体育精神、职业精神三融合,筑牢体育人才的工匠精神。将“为国争光、无私奉献、科学求实、遵纪守法、团结协作、顽强拼搏”精神融入体育专业教学。一是通过思政引领“进大纲”,在教学实践中强化全员、全程、全方位育人,为夯实职业精神素养明确方向;二是通过以体涵德“进教案”,将奥林匹克精神、中华体育精神与社会主义核心价值观有机融合,为夯实职业精神素养明确内容体系;三是通过体德并蓄“进课堂”,将体育职业精神落实于体育专业人才培养过程,强调“爱岗、敬业”,为夯实职业精神素养明确实践路线。以思政引领、以体涵德和体德并蓄为工作抓手强化立德树人的根本任务,逐步夯实学生的职业精神素养。

(二)技能与实践同行,以学科竞赛为平台深化专业技能培养

积极组织学生参加各级各类重要赛事,以赛促教检验本科培养质量。近三年,指导学生参与省级以上比赛,获得国家级一、二、三等奖5项,省级一等奖166项,省级二等奖200项,省级三等奖68项。其中2021年全国体育教育专业学生基本功大赛获得团体总分(第五名)、运动技能类团体(第四名)两个二等奖、基础理论知识与教学技能类团体(第八名)三等奖,专业基础理论综合第六名,田径和跳绳两个单项第一名的优异成绩;2023年全省第七届体育教育专业学生基本功大赛中获得了团体总分三等奖、运动技能竞赛团体一等奖,单项:篮球第一名、体操和田径第三名的优异成绩;培养一级运动员9名,二级运动员11名。引导学生在学术研究、学术竞赛中树立家国情怀,培养正确价值观,如大学生“挑战杯”获省级三等奖,“雷锋杯”青年志愿服务大赛获金奖,2024年在第十七届国际先进机器人及仿真技术大赛中荣获体育与运动仿真组二等奖,获国家级大学生创新创业项目7项,全国大学生体育产业创新创业大赛“网球教学手杖”等作品荣获三等奖3项。

积极开展社会实践活动,形成立体化实践育人模式。重视学生参与校内外各类体育服务活动,参与裁判工作、参与体质测定工作、参与社区服务工作等等;湖南日报、益阳电视台新闻联播、红网、华声在线等多家媒体对实践育人项目开展的活动进行了报道。

(三)就业与升学共抓,以实际需求为导向强化指导与支持

就业方面:近五年,本科毕业生人数989人,就业率均在98%以上。毕业生就业主要在教育单位、体育企事业单位、俱乐部、社区街道等;部分毕业生自主创业,如田果杭(2018级学生)成立了靖州县奇开工程材料有限公司,注册资金500万元;肖宇科(2018级学生)成立了醴陵市江背贸易有限公司,注册资金100万元。

升学方面:2019至2024年,学生考上北京体育大学,上海体育大学、首都体育学院、湖南大学、武汉体育学院、华南师范大学、成都体育学院、广州体育学院、湖南师范大学等高校硕士研究生147人,深造率超过12.46%,升学学生就读院校均为国内外高水平大学,其中钟春丽已考上华中师范大学博士、邱艳萍和文希理已考上上海体育大学博士。

(四)能力与资格共进,以职业技能为目标精准对接行业需求

依托省“双一流”学科、省社科研究基地、益阳市国家级羽毛球后备人才培养基地等平台,发挥国家级教练员、职业资格培训师考评员团队的专业优势,协同多学科培养面向中小学兼顾大众健身需求的羽毛球、网球、篮球等师资人才;建立了优化应用能力培养的基础理论、专项技术、师范能力、运动人体、体育人文五大课程板块;构建了应用能力培养的四大能力测试系统;体育专业学生行业、职业资格证书获取率达到100%。

实施 “校地、校企、校校、校队”等多元人才培养方式,人才培养实现了与政府、学校、社会的深度融合,健全了以课程板块构建体育专业人才能力的教学体系,形成了结构完整、培养高效的应用人才培养模式。建设了“校地、校企、校校、校队”多元人才培养基地12个;培养省级校园足球骨干人才421名。

三、以服务社会为航标,彰显体育担当精神

坚持立德树人根本任务,以市场需求为导向牢固树立主动服务社会的意识,不断拓展服务社会的途径和领域,以应用型人才培养为中心,强化教学、体育竞赛和社会服务工作,大幅度提升服务社会的能力和水平,增强社会知名度和影响力。

(一)凝聚智慧合力,打造资政服务高地

 紧紧围绕国家和区域重大战略需求,凝练学科优势,突出科研特色,把科研做在服务国家战略和服务地方发展上,努力打造区域体育事业发展的“智高点”。聚焦益阳市体育现代化评估、国家运动健康城市创建,全民健身政策制定评估、体育服务综合体打造等体育行业发展重大需求,突出体育智库建设,提高决策咨询能力,全面服务地方体育事业发展。先后承担了《益阳市文化旅游广电体育“十四五”发展规划》《益阳体育强市建设规划 (2022-2030年)》等政策的研制工作,依托湖南省乡村体育教育研究基地、湖南省普通高等学校哲学社会科学重点研究基地——社区体育文化研究基地,积极建言献策,在湖南日报智库发表论文20余篇,其中胡科教授撰写的政策咨询报告《体制转型·结构问题·供给变革——关于体育治理改革的思考》《实践取向与推进模式:基层体育组织建设的战略思考》入选国家体育总局内刊《体育工作情况》,为国家体育总局政策制定、决策服务,为地方体育发展提供智力支撑。

(二)依托专业优势,赋能地方体育事业发展

紧密对接地方经济和社会发展需求,引导教师充分发挥专业优势,把竞赛服务与社会培训作为服务地方体育事业发展的特色项目,取得良好的社会效益。协力推进全民健身运动和体育赋能乡村振兴,通过与地方共建“科学健身指导站”,选派“社会体育指导员”进乡镇、进社区,广泛开展体质健康监测和全民健身科普活动,受益人数年均600人。

(三)强化责任担当,铸造新时代青年之魂

积极探寻校—社协同培养的规律,充分利用学生所学专业知识应用到社会的相关领域,引导青年学生投身基层服务一线,在实践中培养有理想、敢担当、能吃苦、肯奋斗的新时代好青年。与社会基层体育组织合作,承担社会体育锻炼指导员、社区竞赛组织和裁判等工作。对接全民健身计划,以体育文化为特色的“体育惠民”和“暑期三下乡”大学生志愿服务活动为渠道,发挥引领、指导、服务和辐射作用,受到社会各界一致好评。

在全面建设高质量应用型本科高校的新征程中,体育学院将继续坚持以国家战略为引领,以服务社会谋发展,大力推进开放办学活力提升工程,主动融入国家重大战略和省市社会经济发展“主战场”,不断提升专业育人水平和服务社会能力,为地方体育事业高质量发展贡献力量。

(审定:学院书记、院长)

 

 

学院地址:湖南省益阳市迎宾东路518号   

湘ICP备05005365号(备案管理系统)

Ky开元集团版权所有©2019