ENG
通知公告 首页 > 通知公告 > 正文
关于2025年国庆节、中秋节放假的通知
时间:2025-09-23   来源:   点击数:

校属各单位:

根据《国务院办公厅关于2025年部分节假日安排的通知》精神,结合学校实际,现将2025国庆节、中秋节放假安排通知如下:

一、放假安排

国庆节、中秋节:10月1日(周三)至8日(周三)放假调休,共8天。9月28日(周日)补10月7日(星期二)的课,10月11日(周六)补10月8日(星期三)的课。

二、注意事项

节假日期间,各单位要严格执行中央八项规定及其实施细则精神,进一步加强党风廉政建设巩固作风建设成果,严格纠治“四风”要妥善安排好值班值守,做好安全保卫工作,遇有重大突发事件,要按规定及时报告并妥善处置,确保全校师生度过一个风清气正、祥和平安的国庆、中秋假期

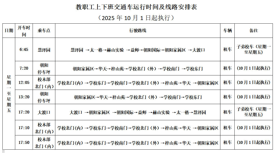
10月1日起,学校执行冬季作息时间见附件)。

特此通知

 

附:1.冬季作息时间表

2.教职工上下班乘车时间表(冬令时)

 

                            党政办公室

                            20259月23



 

学院地址:湖南省益阳市迎宾东路518号   

湘ICP备05005365号(备案管理系统)

Ky开元集团版权所有©2019