ENG
通知公告 首页 > 通知公告 > 正文
关于2024年中秋节、国庆节放假的通知
时间:2024-09-05   来源:   点击数:

校属各单位:

根据《国务院办公厅关于2024年部分节假日安排的通知》精神,结合学校实际,现将2024中秋节、国庆节放假安排通知如下:

一、放假安排

(一)中秋节

9月15日至17日放假调休,共3天。9月14日(星期六)上班,补9月16日(星期一)的课。

(二)国庆节

10月1日至7日放假调休,共7天。9月29日(星期日)、10月12日(星期六)上班,分别10月4日(星期五)和10月7日(星期一)的课。

二、注意事项

(一)2024级本科新生中秋节放假事宜以学生工作部通知为准

(二)节假日期间,党员干部要严格执行中央八项规定及其实施细则精神,进一步加强党风廉政建设。各单位要妥善安排好值班值守,确保全校师生员工祥和平安度过节日假期。

(三)从10月1日起,学校执行冬季作息时间见附件)。

特此通知。

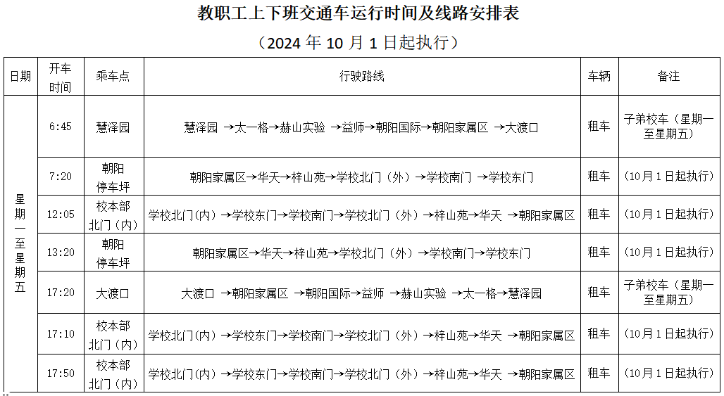
附:1.冬季作息时间表

2.教职工上下班乘车时间表(冬令时)

 

                        党政办公室

                         20249月5



学院地址:湖南省益阳市迎宾东路518号   

湘ICP备05005365号(备案管理系统)

Ky开元集团版权所有©2019