单位性质:其他
单位行业:制造业
单位规模:10000人以上
宣讲时间:2024-04-15 14:30-17:00(周一)
举办地点:二办公楼303
宣讲学校:Ky开元集团
宣讲类别:线下宣讲会
宣讲会详情
一、企业简介
人员规模:全球员工14000余人(截至2023年底)
产业布局:主营业务板块包括轴承制造、机电贸易等系列拓展业务,同时在汽车零部件、精密机械加工、装备制造、橡胶制品等产业也保持着良好的发展势头。目前已拥有美国、德国、日本、印度和菲律宾等海外公司,集团正积极调整产业结构,从产能规模型向质量效益型方向迅速转变,全面增强企业综合竞争力,为把“中国C&U”打造成世界级的轴承品牌而努力奋斗。
公司荣誉:中国轴承行业的排头兵,位列世界轴承行业十强之一
中国机械工业100强企业
中国民营企业500强企业
全国重点行业效益十佳企业
研发实力:人本股份具有强大的技术研发实力,不断强化研发投入,人本股份技术中心是“国家级技术中心”、“国家技术创新示范企业”,拥有国家级“博士后科研工作站”。能生产内径1.0mm至外径6000mm范围内的轴承3万余种,年生产能力达15.6亿套,尤其是精密电机轴承、汽车轴承的技术和质量水平在中国轴承行业处于领先地位。
产业基地:温州、杭州、湖州、无锡、上海、芜湖、南充、黄石,菲律宾9个生产基地
二、员工发展与培养
发展机会:二十多年的发展和累积,较为成熟完善的人力资源管理体系,实行 “能者上、平者让、庸者下”人才策略,公司倡导给每位员工充分发挥才能的舞台;下一个百亿项目已经开动……
培训体系:拥有较为完善的各类培训体系和优秀的培训讲师队伍,包括入职培训、在职培训、晋升发展培训等,给每位员工提供公平的学习、发展机会。
自我实现:良好的职业发展通道,结合员工绩效考核和工作表现、不断晋升的机会,帮您实现自己的职业理想和自我价值。
薪资待遇:为员工提供具有竞争力的薪资待遇(基础工资、年终奖、绩效奖金、各类补贴)。
社会保障:为员工交纳养老、医疗、工伤、生育、失业等完善的社会保险和住房公积金;为每位员工办理商业人身保险。
假期:享受国家法定假日,以及带薪年假、婚假、产假等。
后勤保障:提供住宿和食堂,同时经常组织开展丰富多彩的文体、旅游活动等、每年一次的免费健康体检。
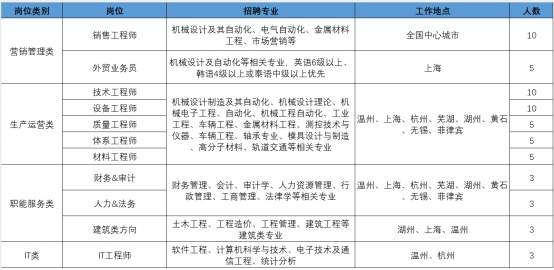
三、招聘职位与要求

四、薪资福利
1.食宿:企业提供餐补;企业按标准免费提供住宿2-4人一间(热水器、空调、单独卫生间、阳台);
2.节假日补助:端午、妇女、中秋节、春节、生日等补贴福利;
3.带薪休假:进公司工作时间满1周年以上可以享受带薪休假;
4.保健补助:夏季3个月高温补贴、每年免费组织体检;
5.五险一金:按照各地劳动政策,为员工办理养老、住房公积金、医疗、工伤等社保手续;
6.丰富多彩的文体活动:全国篮球联赛、田径运动会、登山运动会、全球元旦文艺晚会、联谊活动、年度旅游等;
7.路费报销:报道路费3个月之内给予报销;
8.床上用品:免费提供床上用品;
9.薪资待遇:实习期3-6个月,保底5500元/月。
五、联系方式
联系人:人本股份人力资源部 何经理
联系电话:0577-86536070 手机:18857771106 传真:0577-86537606
邮箱:hepengfei@cugroup.com 联系地址:浙江温州经济技术开发区甬江路16号
温馨提示:请关注集团官网、学校就业网、微信公共平台等招聘信息