宣讲单位:中国能源建设集团广东火电工程有限公司
宣讲时间:2021年11月02日 09:00
所在学校:Ky开元集团
宣讲地点:第二办公楼310招聘室
单位简介中国能源建设集团广东火电工程有限公司成立于1956年,是一家具有电力工程总承包能力的综合性大型企业,现隶属于央企中国能源建设股份有限公司。公司总资产达65亿元,具有电力工程施工总承包特级资质以及百万千瓦级核安全设备安装、承装修电力设施、压力管道、化学清洗、大件运输和吊装等一级许可证,具有对外承包工程经营资格证书、中国实验室国家认可证书及省级技术中心;进入新世纪以来,公司在常规火电、核电、海外工程、电网、风电及大件吊装运输、物流、国际贸易等相关多元化方面取得了长足发展,是国内第一家全面进军核岛的电建公司。 六十年来,广东火电在电力建设中辛勤耕耘,足迹遍及祖国各地,承担过数百项大中型电力建设工程,总装机容量达7422万千瓦,是国内核电站、常规电站、燃机、风电等新能源电站工程主要承建商,公司大力推进走出去战略,工程业务遍布越南、孟加拉、印尼、约旦、加纳、印度、玻利维亚、牙买加、韩国
招聘简章中国能建广东火电2022年校园招聘简章
一、公司简介
中国能源建设集团广东火电工程有限公司成立于1956年,隶属于世界500强央企中国能源建设股份有限公司,是一家具有电力工程施工总承包特级资质的多元化国际型工程管理公司。公司本部位于广州市黄埔区,拥有6家法人公司、11家专业公司及100多个国内外在建工程项目,职工5000多人,资产超100亿元,年营业收入、年新签合同额连续多年超100亿元。六十多年来,广东火电在电力建设事业中辛勤耕耘,足迹遍及祖国各地,工程业务遍布亚洲、非洲、欧洲、北美洲等区域国家,先后承建了国内外大中型常规燃煤电站、核电站、联合循环电站、自备热电站、柴油发电厂、垃圾电站200多项,总装机容量超11000万千瓦,公司以其在电力建设事业中的卓越成就,被中国电力建设企业协会授予“全国电力建设特殊贡献企业”称号,承建项目获中国建筑工程鲁班奖、国家优质工程金质奖、中国电力优质工程奖等百余项奖项。
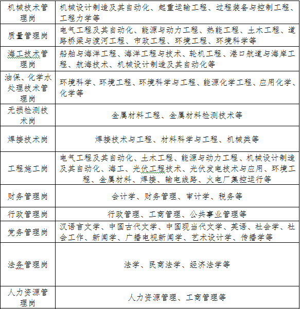
二、招聘岗位



三、招聘要求
1、全国统一招收录取的普通高等院校2022年应届毕业生,同时应届毕业生需毕业证、学位证、就业报到证“三证齐全”;
2、国(境)外留学生其毕业院校应在国家教育部公布的国家(地区)的学校名单内,毕业时间为2021年7月至2022年6月内,并于2022年7月之前通过国家教育部学历认证;
3、满足岗位要求,专业对口,成绩优异,吃苦耐劳,有责任心,身体健康。
四、职业发展及薪酬福利
1、职业发展:新员工见习期(1年)→工程技术、基层管理骨干人员(3-5年)→公司中层干部→公司领导。
2、薪酬福利:
Ø 薪酬:基本薪酬+绩效工资、八险两金、年终奖、购房津贴、海外津贴、工程津贴、差旅补贴、实习补贴。
Ø 安家费:根据教育程度享受2.4万元-4.8万元的安家费补贴(分两年按月发放)。
Ø 福利:创先争优奖励、资质取证奖励、员工商业保险自选平台、探亲休假福利、生日慰问、防暑降温福利、健康体检、人身意外险、食宿无忧。
Ø 假期:法定规定的公休、节假日,包含婚假、产假、探亲假等众多假期。
Ø 落户:公司为新员工(本科及以上)提供最大限度的落户便利,帮助新员工快速获得落户资格,并申请本科生2万元、研究生3万元的入户补贴。
五、应聘方法:
登陆公司网申系统投递简历

投递简历(“岗位+学校+专业+姓名”命名)至公司官方邮箱:
hr0102@ceec.net.cn
六、联系我们
联系人:张先生020-82094217;王女士 020-82094313
地址:广州市黄埔区红荔路2号
邮编:510730
公司官网:http://www.gpec.ceec.net.cn
招聘专业:土木类,测绘类,地质类,建筑类
5K-8K/月投递简历15人
本科及以上 | 全国
职位描述
岗位职责:
1、负责本专业图纸会审、提出澄清及设计变更并负责跟踪实施关闭;
2、负责编制所在专业(重大)施工方案、作业指导书、质量计划、技术交底;
3、负责编制所在专业施工计划;
4、负责编制所在专业的消耗性材料采购计划及施工工机具需求计划;
5、跟踪现场安装进度并协调相关问题;
6、完成相关施工文档的记录工作。
岗位要求:
1、全国统招的全日制普通高等院校2021年应届毕业生,同时应届毕业生需毕业证、学位证、就业报到证“三证齐全”;
2、土木工程、建筑学、建筑工程技术、建筑环境与设备工程、给水排水工程、水文与水资源工程、测绘工程、岩土工程、结构工程、通风及空调工程等专业;
3、满足岗位要求,专业对口,成绩优异,吃苦耐劳,有责任心,身体健康,党员优先。
投递说明:
参加公司组织的空中宣讲会或线下招聘会,详情:
https://mp.weixin.qq.com/s/zsIKZN0-IH700SUSfTmZ3g
登陆公司校园招聘官方网站投递简历:
http://campus.51job.com/gpec2021/index.html
其他描述:
岗位详情工程造价岗
招聘专业:工程管理,工程造价
5K-9K/月投递简历20人
大专及以上 | 全国 国外
职位描述
岗位职责:
1、负责所在单位合同管理、成本管理、投资管理、分包管理、合同履约管理等工作;
2、负责领导交办的其他工作。
岗位要求:
1、全国统招的全日制普通高等院校2021年应届毕业生,同时应届毕业生需毕业证、学位证、就业报到证“三证齐全”;
2、工程管理、工程造价、土木工程、工程类相关等专业;
3、满足岗位要求,专业对口,成绩优异,吃苦耐劳,有责任心,身体健康,党员优先。
投递说明:
简历投递邮箱:hr0102@ceec.net.cn
联系人:张先生020-82094217;
王女士 020-82094313
其他描述:
岗位详情热动技术管理岗
招聘专业:能源动力类
5K-9K/月投递简历20人
本科及以上 | 全国
职位描述
岗位职责:
1、负责本专业图纸会审、提出澄清及设计变更并负责跟踪实施关闭;
2、负责编制所在专业(重大)施工方案、作业指导书、质量计划、技术交底;
3、负责编制所在专业施工计划;
4、负责编制所在专业的消耗性材料采购计划及施工工机具需求计划;
5、跟踪现场安装进度并协调相关问题;
6、完成相关施工文档的记录工作。
岗位要求:
1、全国统招的全日制普通高等院校2021年应届毕业生,同时应届毕业生需毕业证、学位证、就业报到证“三证齐全”;
2、热能与动力工程、核工程与核技术、热能工程等专业;
3、满足岗位要求,专业对口,成绩优异,吃苦耐劳,有责任心,身体健康,党员优先。
投递说明:
参加公司组织的空中宣讲会或线下招聘会,详情:
https://mp.weixin.qq.com/s/zsIKZN0-IH700SUSfTmZ3g
登陆公司校园招聘官方网站投递简历:
http://campus.51job.com/gpec2021/index.html
其他描述:
岗位详情机械技术管理岗
招聘专业:机械设计制造及其自动化,机械电子工程,测控技术与仪器,金属材料工程
5K-9K/月投递简历30人
本科及以上 | 广州市
职位描述
岗位职责:
1、负责本专业图纸会审、提出澄清及设计变更并负责跟踪实施关闭;
2、负责编制所在专业(重大)施工方案、作业指导书、质量计划、技术交底;
3、负责编制所在专业施工计划;
4、负责编制所在专业的消耗性材料采购计划及施工工机具需求计划;
5、跟踪现场安装进度并协调相关问题;
6、完成相关施工文档的记录工作。
岗位要求:
1、全国统招的全日制普通高等院校2021年应届毕业生,同时应届毕业生需毕业证、学位证、就业报到证“三证齐全”;
2、机械设计制造及其自动化、过程装备与控制工程、机械电子工程、测控技术与仪器、测试计量技术及仪器、精密仪器及机械、材料工程等专业;
3、满足岗位要求,专业对口,成绩优异,吃苦耐劳,有责任心,身体健康,党员优先。
投递说明:
参加公司组织的空中宣讲会或线下招聘会,详情:
https://mp.weixin.qq.com/s/zsIKZN0-IH700SUSfTmZ3g
登陆公司校园招聘官方网站投递简历:
http://campus.51job.com/gpec2021/index.html
其他描述:
岗位详情工程技术管理岗
招聘专业:土木工程,土木类,给排水科学与工程,土木、水利与海洋工程,应用化学
7.5K-8.5K/月投递简历50人
本科及以上 | 广州市
职位描述
岗位职责:
岗位职责:
1、负责本专业图纸会审、提出澄清及设计变更并负责跟踪实施关闭;
2、负责编制所在专业(重大)施工方案、作业指导书、质量计划、技术交底;
3、负责编制所在专业施工计划;
4、负责编制所在专业的消耗性材料采购计划及施工工机具需求计划;
5、跟踪现场安装进度并协调相关问题;
6、完成相关施工文档的记录工作。
岗位要求:
岗位要求:
1、全国统招的全日制普通高等院校2021年应届毕业生,同时应届毕业生需毕业证、学位证、就业报到证“三证齐全”;
2、电气、土建、热动、市政、机械等工程类专业;
3、满足岗位要求,专业对口,成绩优异,吃苦耐劳,有责任心,身体健康,党员优先。
投递说明:
登陆公司校园招聘官方网站投递简历:
http://campus.51job.com/gpec2021/index.html
联系人:张先生020-82094217;
王女士 020-82094313
其他描述:
